有刷直流和步进电机驱动器

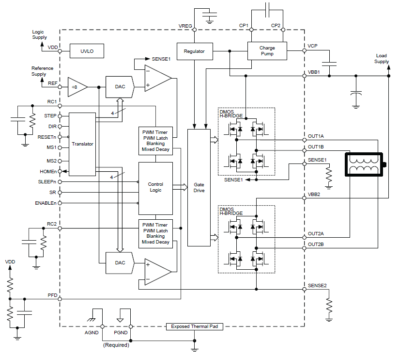
A5977:带转换器的微步进 DMOS 驱动器

A5977

Product Details

Top Features

  • ±2.8 安培 40 伏特输出率
  • 低 RDS(on) 输出,0.22 Ω 源,0.15 Ω 典型散热器
  • 自动电流衰减模式探测/选择
  • 3 至 5.5 V 逻辑电源电压范围
  • 混合、快与慢电流衰减模式
  • 归位输出
  • 同步整流,减少功耗
  • 内部 UVLO 和热关机电路
  • 交叉电流保护
  • 接地短路保护
  • VBB 短路保护
  • 短路负载保护

Part Number Specifications and Availability

Design Tools