ClearPower 模块

Automotive-Grade, Low-EMI, 1.5 A PWM Dimmable Synchronous Buck LED Module

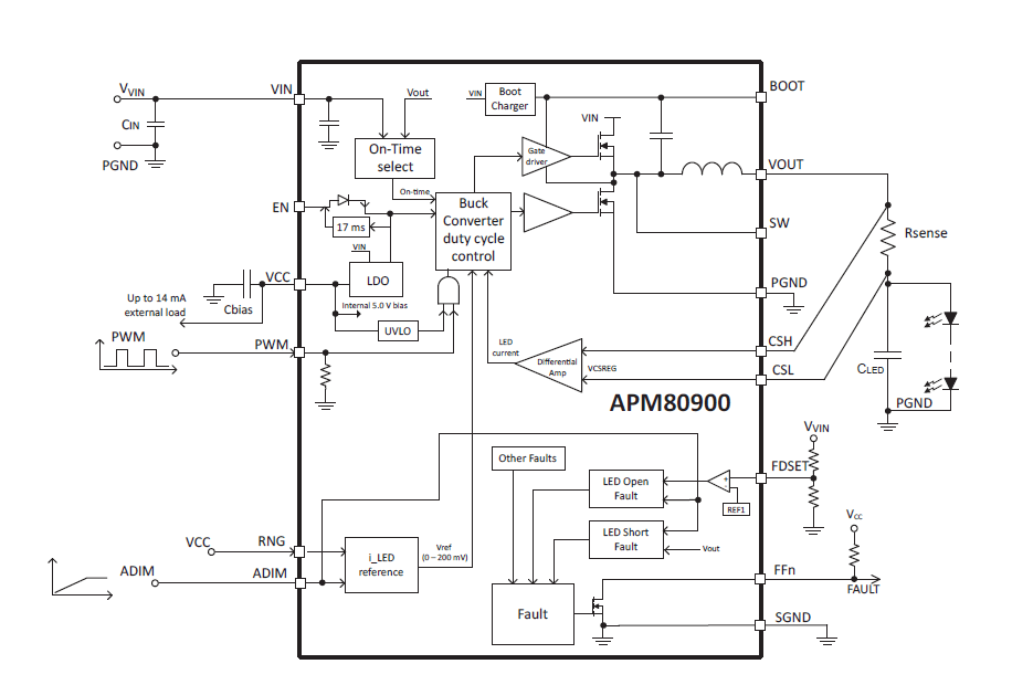
APM80900-APM80904

Product Details

Top Features

  • Source current up to 1.5 A for high current LEDs 
  • Integrated inductor and capacitors
  • Capable of Driving 1 to 6 series WLEDs (APM80900)
  • Peak Efficiency of 90%
  • Ultra-low EMI signature
  • High frequency (fSW > 2 MHz) switching with a Spread spectrum
  • Synchronous rectification with integrated high-side and low-side MOSFETs
  • High side current source, ILED accuracy ±3%
  • Dimming via external PMW or EN Pin - Programmable internal PWM dinning (APM80904) - Analog dimming for brightness calibration and thermal foldback
  • FAULT flag output
  • Small solution footprint (140mm2)

Part Number Specifications and Availability

Design Tools