LED 驱动器

Automotive-Grade, Constant-Current 2.0 A PWM Dimmable Synchronous Buck LED Driver

ALT80800

These parts are in production but have been determined to be NOT FOR NEW DESIGN.

This classification indicates that sale of this device is currently restricted to existing customer applications. The device should not be purchased for new design applications because obsolescence in the near future is probable. Samples are no longer available. Date of status change: November 4, 2024.

We recommend the A80800 as a replacement part.

Product Details

Top Features

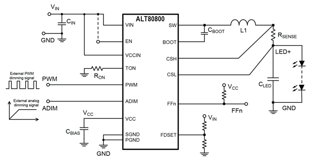
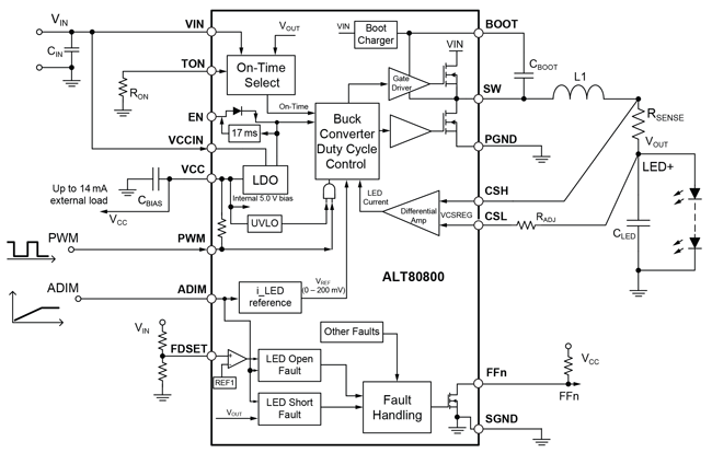
  • 55Vin rating (60V abs max) – Can be used on traditional 12-V automotive, and 24-V trucks, and systems using a pre-boost supply followed by the ALT80800 to drive a high number of LEDs
  • Integrated FETs – No need for external FET(s) or Diode as part of the buck conversion, and higher efficiency
  • Switching frequency dithering for EMI reduction – pass OEM requirements and minimize associated components
  • 5V Vcc can be used to source up to 14mA as a local rail (e.g., power a small uC) – potentially eliminate an LDO
  • PWM and Analog dimming options, including control for NTC temperature foldback or LED binning
  • Adjustable LED open fault mask setting for low VIN operation (dropout mode)

Part Number Specifications and Availability

Design Tools