Allegro 电流传感器

采用改进热性能封装的高带宽、快速故障响应电流传感器 IC

ACS709

Product Details

Top Features

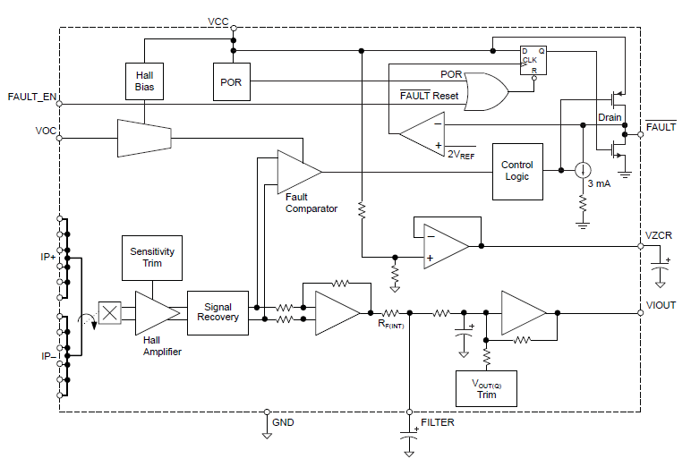
  • 通过专利放大器和滤波器设计工艺实现行业领先的噪音性能,并提供 120 kHz 的带宽
  • 集成屏蔽可大幅减少因高 dV/dt 信号导致电流导体至晶片的电容耦合,并可防止高端应用中的偏置漂移。
  • 采用小型表面安装 QSOP24 封装
  • 2100主电流路径与传感器 IC 电子元件之间具有 VRMS 的隔离电压
  • 1.1 mΩ 初级导体电阻,实现低功率损耗
  • 用户可设置的过流故障级别
  • 过流故障信号通常可在 <2 µs 内对过流状况作出响应
  • 滤波器引脚电容设置模拟信号带宽
  • ±2% 典型输出误差
  • 3 至 5.5 V, 单电源工作
  • 厂方调整灵敏度、静态输出电压以及相关温度系数
  • 稳定斩波带来稳定的静态输出电压
  • 电源电压的成比例输出

Part Number Specifications and Availability

Technical Documentation