Product Details
Product Details
Top Features
- 利用专利集成数字温度补偿电路,您可以在开环传感器中获得近似闭环的温度测量精确度。
- UL60950-1 (ed. 2) 认证
- 介电强度电压
- ACS722LLC:2.4 kVrms
- ACS722KMA:4.8 kVrms
- 基本隔离工作电压
- ACS722LLC:420 Vpk 或 VDC / 297 Vrms
- ACS722KMA:1550 Vpk / 1097 Vrms 或 VDC
- 增强隔离工作电压
- ACS722KMA:800 Vpk / 565 Vrms 或 VDC
- 介电强度电压
- 凭借专有放大器和过滤器设计技术,该器件具有业界领先的噪声性能,并且带宽也显著改善
- 引脚可选带宽:80 kHz(高带宽应用)或 20 kHz (低噪声性能)。
- 一次导体,功率损失低,耐冲击电流容量大。
- ACS722LLC:0.65 mΩ
- ACS722KMA:0.85 mΩ
- 封装:
- ACS722LLC:小型扁平 SOIC8 封装适合空间狭小应用
- ACS722KMA:扁平 SOIC16 宽体封装,适合空间狭小的高隔离电压应用
- ACS722LLC:集成屏蔽实际上消除了从电流导体至晶片的电容耦合,显著抑制了高 dv/dt 瞬变导致的输出噪声
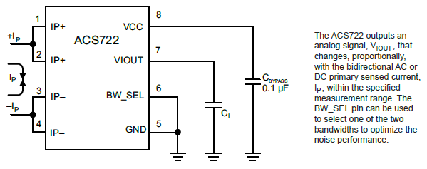
- 3 - 3.6 V,正比于交直流电流的单相电源操作输出电压
- 出厂时校准灵敏度和静态输出电压实现更高精确度
- 稳定斩波实现极度稳定的静态输出电压
- 近零的磁滞
- 电源电压的成比例输出
Part Number Specifications and Availability
Technical Documentation
Application Note
Package Thermal Resistance for Allegro Current Sensors with Integrated Conductors
Certificate
Certificate CB US 42876 UL LC Package
Certificate
CB Certificate US-32210-M3-UL
Certificate
Certificate CB US 36315 UL MA Package
Certificate
Certificate of Compliance 20181207-E316429
Certificate
Certificate of Compliance 20190906-E316429
Certificate
CB Certificate US-32848-UL
FAQ