Allegro 电流传感器

High-Accuracy, Isolated Current Sensor with Stray Field Rejection

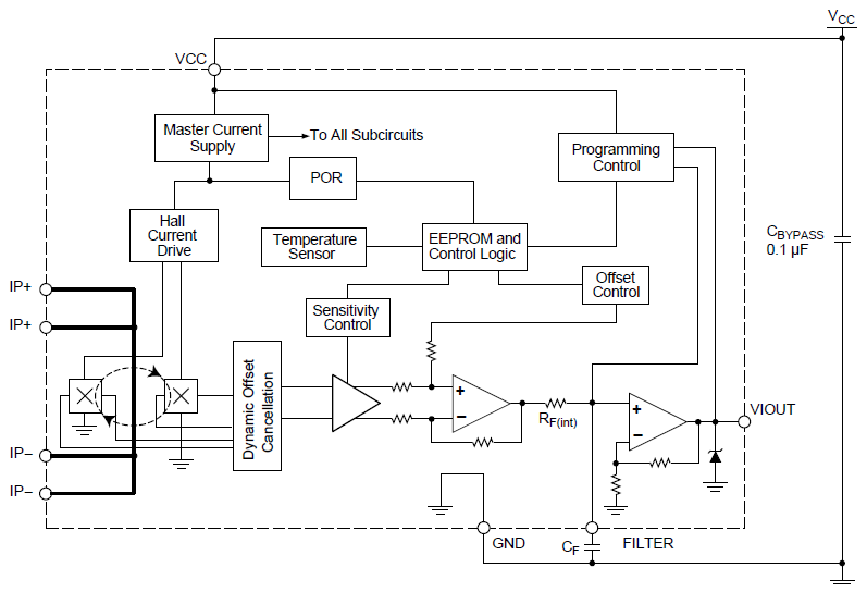
ACS724-5

Product Details

Top Features

  • AEC-Q100 qualified 
  • Differential Hall sensing rejects common-mode fields
  • 1.2 mΩ primary conductor resistance for low power loss and high inrush current withstand capability
  • Integrated shield virtually eliminates capacitive coupling from current conductor to die, greatly suppressing output noise due to high dv/dt transients
  • Industry-leading noise performance with greatly improved bandwidth through proprietary amplifier and filter design techniques
  • High-bandwidth 120 kHz analog output for faster response times in control applications
  • Filter pin allows user to filter the output for improved resolution at lower bandwidth
  • Patented integrated digital temperature compensation circuitry allows for near closed-loop accuracy over temperature in an open-loop sensor
  • Filter pin simplifies bandwidth limiting for better resolution at lower frequencies
  • 5 V, single supply operation

Part Number Specifications and Availability

ACS724 Product Overview

The Allegro ACS724 family of current sensor ICs are economical and precise solutions for AC or DC current sensing in industrial, automotive, consumer, and communications systems. They are offered in multiple compact packages with a high level of integration that fits various application needs.