磁性位置传感器

带开路漏极脉宽调制输出的高精度线性霍尔效应传感器

A1356

Product Details

Top Features

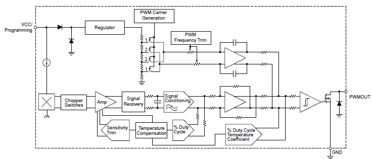
  • 同时对 PWM 载波频率、静态占空比和灵敏度进行编程,实现系统优化
  • 在工厂编设灵敏度温度系数和静态占空比漂移
  • 下线可编程性
  • 与模拟输出相比,脉宽调制(PWM)输出可提供更高的抗扰性
  • 温度周期性变化后精确的可恢复性
  • 输出占空比钳位具有短路诊断功能
  • 在装置启动时可选择 50% 占空比校准测试模式
  • 较宽的工作温度范围:–40°C 至 150°C
  • 抗机械应力
  • 先进的斩波稳定电路和差分信号路径设计可确保极低的输出偏置水平
  • 专有的片上滤波器可提供极高的输出分辨率
  • 较宽的电源工作范围:4.5 至 18 V 

Part Number Specifications and Availability