磁性位置传感器

具有 I²C 输出的 A1454 3 V 霍尔效应线性传感器

A1454

Product Details

Top Features

  • 1 mm (TSSOP-08) 超薄封装
  • 两种工厂编程的灵敏度选项:2 LSB/G(适合磁场强度最大 ±1000 G)和 4 LSB/G (±500 G)
  • 热稳定灵敏度适用于钕磁体和铁氧磁体
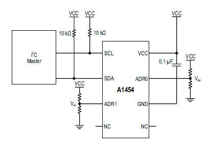
  • 便于集成的 I²C 接口可支持最多 127 个唯一地址
  • EEPROM 储存了工厂编程的设置和最多 16 字节的用户信息(可通过 I²C 接口编程)
  • 通过 I²C 命令控制的微功率休眠模式,能在靠电池驱动的应用中降低功耗
  • 温度周期性变化后精确的可恢复性
  • 较宽的环境温度范围:–40°C - 125°C
  • 12 位 ADC 与 10 位 ENOB(有效位数)

Part Number Specifications and Availability

Design Tools