开关和闩锁

A1171: 微功率超灵敏霍尔效应开关

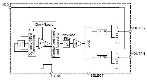
A1171

Product Details

Top Features

  • 在 1.65 至 3.5 V 电池电压之间工作
  • 低电源电流
  • 高灵敏,BOP 典型为 30 G (3.0 mT)
  • 北极或南极运行
  • 可配置单极或全极磁感应
  • 互补、推挽输出
  • 稳定斩波
    • 超卓的温度稳定性
    • 极低的开关点漂移
    • 对物理应力不敏感
  • 固态可靠性
  • 小尺寸

Part Number Specifications and Availability

Design Tools