开关和闩锁

用于消费和工业应用的精密霍尔效应开关

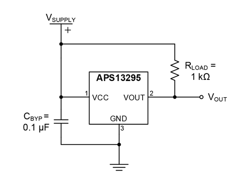
APS13295

Product Details

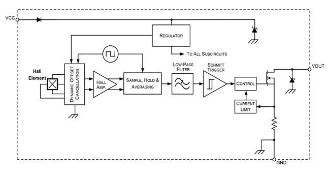
Top Features

  • 单极开关点
  • 一流的耐用性和容错性
  • 反极性和瞬态保护
  • 运行范围从 −40°C 到 175°C 结温
  • 输出短路和过电压保护
  • 一流的温度稳定性
  • 对物理应力不敏感
  • 高 EMC 抗扰度 ±12 kV HBM ESD
  • 非稳压电源工作,2.8 - 24 V
  • 稳定斩波
  • 固态可靠性
  • 工业标准封装和管脚

Part Number Specifications and Availability

Design Tools