レギュレーター

A8603:自動車用 LCD ディスプレイのマルチ出力レギュレータ

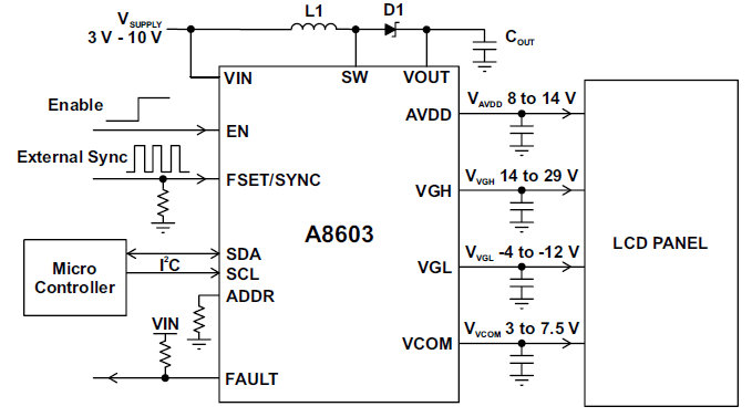
A8603

Product Details

Top Features

  • 自動車グレード AEC-Q100 認定
  • 入力電圧は 3V ~ 10V
  • 4 つの出力を独立して供給
  • 各出力電圧の個別制御
  • 昇圧スイッチング周波数:350 kHz ~ 2.25 MHz
  • 外部信号との同期機能あり
  • 周波数ディザリングで EMI を低減
  • 停止電流は 10µA 以下
  • 保護機能:過電流、過電圧、短絡
  • 回路、および過熱保護
  • I2C により出力を完全にプログラム可能
    • レギュレータ電圧
    • 起動/シャットダウン シーケンス
    • 故障時の再試行カウンタ

Part Number Specifications and Availability

Design Tools