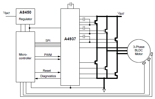
无刷直流驱动器

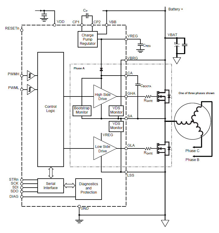
A4937:汽车级三相 MOSFET 驱动器

A4937

Product Details

Top Features

  • 高电流三相门极驱动,能够驱动 N 通道 N-channel MOSFET
  • SPI 兼容的串行控制
  • 交叉导通保护
  • 可编程的无感时间
  • 5.5 至 50 V 电源电压范围
  • 可兼容 TTL 输入的 3.3 V 和 5 V 逻辑
  • 广泛的诊断输出
  • 低电流休眠模式

Part Number Specifications and Availability

Design Tools