稳压器

A4491: 三路输出降压开关稳压器

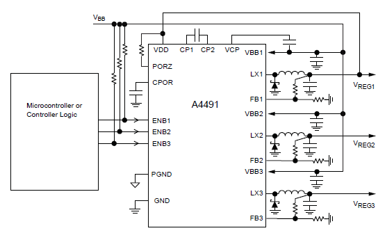
A4491

Product Details

Top Features

  • 三个降压转换器整合在一个封装中
  • 4.5 至 23 V 输入电压范围
  • 550 kHz 固定频率
  • 多相切换,以减少元件数量和 EMI
  • 独立控制各个转换器的排序和关机控制
  • 可调整延迟的通电复位标志
  • 内部补偿,以最大限度减少元件和简化设计
  • 4 ×4 mm QFN 封装, 小型 PCB

Part Number Specifications and Availability

Design Tools