磁性位置传感器

Low Power 3D Magnetic Position Sensor with SPI & I²C Interfaces and Angle Output

A31301

The A31301 is a low power 3D magnetic position sensor capable of reading the X, Y, and Z axis magnetic fields and calculating a position from them.

Product Details

Top Features

  • Magnetometer with XYZ output
  • 15-bit onboard angle output from any 2 axes
  • <2° typ angle error for good accuracy in XY and XZ/YZ configurations
  • Interrupt/Switch pin for wakeup and triggering
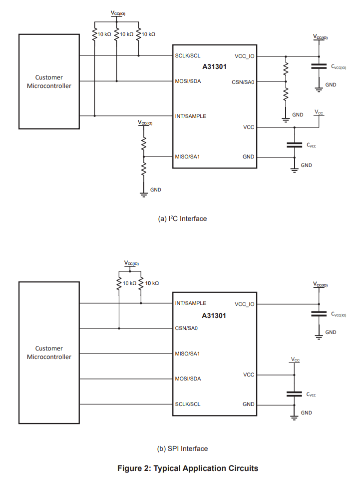
  • SPI or I2C output for easy interfacing to most microcontrollers

Part Number Specifications and Availability

Design Tools

Technical Documentation